在革命战争年代,党中央和毛主席指挥全国各地的千军万马,迅速有效的方式,就是靠“嘀嗒、嘀嗒”的电波,号令既出,全党全军坚决执行。正是依靠毛主席这样的领导核心,依靠党中央的集中统一领导,党中央“一不发枪、二不发粮、三不发人,就是每天往前线发许多电报”,全党全军如同“一个和睦的家庭”、“一块坚固的钢铁”一样,步调一致、令行禁止,一步一步赢得了革命胜利。
坚持“一切行动听指挥”、坚决服从党中央集中统一领导,是党和人民事业不断从胜利走向胜利的根本保证。中央和国家机关离党中央最近,服务党中央最直接,是推动党中央治国理政、管党治党决策部署贯彻落实的领导机关,对机关党建乃至其他领域党建具有重要示范作用。
今年7月9日,党中央召开中央和国家机关党的建设工作会议,这在党的历史上是第一次。习近平总书记出席会议并发表重要讲话,精辟论述了新时代加强和改进中央和国家机关党的建设的重大意义,从带头做到“两个维护”、深化理论武装、提升组织力、持之以恒正风肃纪、把握特点规律、落实主体责任等方面,系统深刻阐明了新形势下中央和国家机关党的建设的使命任务、重点工作、关键举措,为开创新时代中央和国家机关党的建设新局面提供了根本遵循。
走在前作表率
“中央和国家机关党的建设必须走在前、作表率,这是由中央和国家机关的地位和作用决定的。”在这篇重要讲话中,习近平总书记深刻阐明了中央和国家机关党的建设的极端重要性。在国家治理体系中,中央和国家机关处在“最先一公里”、“第一棒”的位置。如果党中央的号令在这里“失之毫厘”,经过中间的层层传导、放大,到了基层一线就可能“谬以千里”。抓好党的建设,确保全党统一意志、统一行动,必须从中央和国家机关严起、从机关党建抓起。
我们党历来高度重视中央和国家机关党的建设。1922年党的二大通过的党章规定,“各农村、各工厂、各铁路、各矿山、各兵营、各学校等机关及附近,凡有党员三人至五人均得成立一组”。1928年党的六大之后,中央机关建立了直属党总支部,这是我们党最早成立的机关党组织。新中国成立后,党中央先后组建中共中央直属机关委员会、中共中央人民政府直属机关委员会(后改名为中共中央国家机关委员会)。在革命、建设、改革各个历史时期,我们党都始终把中央和国家机关党的建设摆在重要位置抓紧抓好,对推进全党自身建设、完成党的使命任务发挥了重要作用。

党的十八大以来,习近平总书记就加强中央和国家机关党的建设作出一系列重要论述和重大部署。2013年6月,总书记在全国组织工作会议上指出:“各级领导机关和领导干部,尤其是中央机关和中央国家机关、高级领导干部要强化带头意识,时时处处严要求、作表率。”2014年5月,他对中办工作提出“五个坚持”的要求,即坚持绝对忠诚的政治品格、坚持高度自觉的大局意识、坚持极端负责的工作作风、坚持无怨无悔的奉献精神、坚持廉洁自律的道德操守。2016年1月,在第十八届中央纪委六次全会上,他强调强化党内监督,首先要把中央和国家机关管好。2018年3月,在深化党和国家机构改革中,党中央组建中央和国家机关工委,进一步加强了对中央和国家机关党的建设的集中统一领导。2018年7月,总书记就推进中央和国家机关党的政治建设作出重要指示,强调中央和国家机关首先是政治机关,必须旗帜鲜明讲政治。2019年2月,党中央制定出台《关于加强和改进中央和国家机关党的建设的意见》,对加强中央和国家机关党的建设作出全面部署。在习近平总书记一系列重要论述的指引下、在党中央一系列重大举措的推动下,党的十八大以来中央和国家机关党的建设取得了显著成绩。
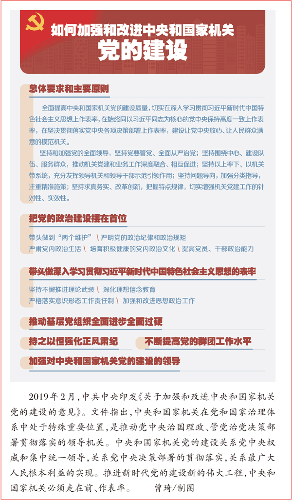
中央和国家机关党的建设任务特殊重要,因此,要有更高的标准、更严的要求。习近平总书记深刻指出,“中央和国家机关出问题危害很大,属心腹之患而非皮癣之忧,小毛病不治久而久之也可能引起中风、心梗”。必须坚持“靶向治疗”、精准发力,全面提高中央和国家机关党的建设质量,在深入学习贯彻习近平新时代中国特色社会主义思想上作表率,在始终同党中央保持高度一致上作表率,在坚决贯彻落实党中央各项决策部署上作表率,建设让党中央放心、让人民群众满意的模范机关。
带头做到“两个维护”
2019年10月1日,庄严的长安街上,新中国成立70周年大阅兵威武雄壮、震撼人心,华夏儿女热血沸腾、心潮澎湃。随着一声“标兵就位”,摆臂、踢腿、落地,60名标兵前后一条线、全员一个音,精准无误、米秒不差,拉开了阅兵序幕。标兵就是标杆,就是给整个游行队伍和阅兵行列树立一个标准。作为践行“两个维护”的“第一方阵”,中央和国家机关在全党就是要起“标兵”作用,发挥模范带头效应。

在这篇重要讲话中,习近平总书记深刻阐述了中央和国家机关带头做到“两个维护”的重大意义,深入论述了“两个维护”的科学内涵和具体要求。
中央和国家机关首先是政治机关。对中央和国家机关来说,没有脱离政治的“单纯”业务,也没有脱离业务的“抽象”政治。各机关虽然分工不同,但都肩负着推动党中央重大决策部署贯彻落实的重大职责,小到印文件发通知,大到制规划定战略,都涉及众多地域领域,关乎人民群众根本利益,可谓牵一发而动全身,大事小事都有政治。对中央和国家机关,习近平总书记明确提出“两个对标对表”的要求,这就是广大党员、干部特别是党员领导干部、一把手做工作,要首先自觉同党的基本理论、基本路线、基本方略对标对表,同党中央决策部署对标对表,经常校正偏差,做到党中央提倡的坚决响应、党中央决定的坚决照办、党中央禁止的坚决杜绝,决不能在政治方向上走偏了。
坚决做到“两个维护”,是十八大以来我们党的重大政治成果和宝贵经验,是我们党最重要的政治纪律和政治规矩。“两个维护”内涵是特定的、统一的。维护核心,只能是维护习近平总书记党中央的核心、全党的核心地位;维护权威,只能是维护党中央权威和集中统一领导。维护习近平总书记核心地位就是维护党中央权威和集中统一领导,维护党中央权威和集中统一领导首先要维护习近平总书记核心地位。全党只能向党中央看齐,决不能在部门打着维护党中央权威的旗号损害民主集中制。每一名党员、干部都须牢记,不论做什么工作、级别多高,都是党的干部、组织的人,第一职责是为党工作,重要提法都要同党中央对表。凡是重大问题、重要事项、重要工作进展情况,都必须按规定及时请示报告党中央。
带头做到“两个维护”必须是全面的,在思想上政治上行动上全方位向党中央看齐,做到表里如一、知行合一;必须是具体的,不能流于口号标语,要体现在坚决贯彻党中央决策部署的行动上,体现在履职尽责、做好本职工作的实效上,体现在党员、干部的日常言行上;必须是坚定的,任何时候任何情况下都要做到立场不移、方向不偏。
“人之忠也,犹鱼之有渊。”在同中央办公厅各单位班子成员和干部职工代表座谈时,习近平总书记曾引用诸葛亮《兵要》中的这句名言,指出绝对忠诚的重要性。忠诚是共产党人政治品质的本质和核心。这种忠诚,就是对党的信仰的忠诚,对党组织的忠诚,对党的理论和路线方针政策的忠诚。对党忠诚,是唯一的、彻底的、无条件的、不掺任何杂质的、没有任何水分的忠诚。在这篇重要讲话中,总书记鲜明强调:“带头做到‘两个维护’,从根本上讲就是要做到对党忠诚”,“对党忠诚必须始于足下。如果连本职工作都没做好,不担当不作为,把党组织交给的‘责任田’撂荒了甚至弄丢了,那就根本谈不上‘两个维护’!”可谓振聋发聩、醍醐灌顶。
“两个维护”既要体现高度的理性认同、情感认同,又要有坚决的维护定力和能力。当年抗美援朝、保家卫国,面对拥有世界最先进武器装备的敌人,英勇的人民志愿军硬是靠着一股气,战胜了敌人。毛泽东同志总结原因说:敌人是钢多气少,我们是钢少气多。习近平总书记在这篇重要讲话中,重提这段历史,就是强调“要战胜前进道路上的各种风险挑战,没有斗争精神不行”。今天我们的钢多了,气也要更加旺盛。中央和国家机关党员领导干部尤其要经受严格思想淬炼、政治历练、实践锻炼,发扬斗争精神,增强斗争本领,在防范化解风险上勇于担责、善于履责、全力尽责。
建设风清气正的政治机关
2017年8月13日,在全党上下喜迎党的十九大之际,习近平总书记以普通党员身份参加了所在党支部的专题组织生活会,与支部同志一起交流。他指出,“三会一课”制度是一个很好的制度,我们党在武装斗争时期就强调支部建在连上,从三湾改编,到古田会议,就开始政治建军,强调党的基层组织建设。在党内平等地过组织生活,这是遵守党章、做一名合格共产党员的基本要求。党的十八大以来,习近平总书记多次以普通党员身份参加组织生活,以身作则,以上率下,为全党树立了光辉榜样。
在这篇重要讲话中,习近平总书记全面深入分析中央和国家机关党建的特点规律,鲜明提出要深化理论武装、提高学习教育针对性和实效性,以提升组织力为重点、锻造坚强有力的机关基层党组织,持之以恒正风肃纪、建设风清气正的政治机关的要求。
如何提高学习教育的针对性和实效性?习近平总书记对中央和国家机关提出了“必须走在理论学习的前列,在学懂弄通做实上当好示范”的要求。理论学习、理论武装,是我们党克敌制胜、步调一致向前进的重要法宝。中央和国家机关身处“第一棒”的重要位置,不仅肩负着执行政策的任务,还肩负着制定政策的使命。只有真正吃透中央精神,用马克思主义这个全党的“共同语言”武装起来,思想认识到位、理论领悟透彻、联系实际紧密,制定的政策才更有指导性、战略性和针对性、操作性。习近平总书记一再强调中央和国家机关在理论学习上必须走在“前列”、当好“示范”,含义深刻,各级干部都须潜心领会,身体力行,更加自觉地学理论、用理论,武装头脑,指导实践,推动工作,决不能“随大流、一般化”。总书记为此专门开出了对症的“药方”:自觉主动学,铢积寸累、日就月将;及时跟进学,做到学习跟进、认识跟进、行动跟进;联系实际学,决不能坐而论道、凌空蹈虚;笃信笃行学,学出坚定信仰、学出使命担当,学以致用、身体力行。他还特别强调,要“养成读人民日报时政报道和重要评论、看中央电视台新闻联播、读《求是》杂志的习惯”。
如何锻造坚强有力的机关基层党组织?习近平总书记形象地指出,建设好党的组织体系这座大厦,要让组织体系的经脉气血畅通起来,让党支部强起来。要针对中央和国家机关党建工作的特点,树立大抓基层的鲜明导向,抓紧解决一些基层党组织弱化、虚化、边缘化问题,推动基层党组织全面进步、全面过硬。一是落实党支部工作条例,抓两头带中间,推动后进赶先进、中间争先进、先进更前进;二是抓住中央和国家机关“党支部建在司局、党小组建在处室”的特点,重视建强党小组;三是发挥支部管到人头的特点,严格党员教育管理监督,使每名党员都成为一面鲜红的旗帜,每个支部都成为党旗高高飘扬的战斗堡垒。
如何建设风清气正的政治机关?中央和国家机关居“庙堂”之高,在人民群众心中地位很高、分量很重,甚至在很多人眼里就是代表中央的,因此,其作风状况直接关系党中央形象,直接关系党和政府在人民群众中的形象。党的十八大以来,以习近平同志为核心的党中央驰而不息抓作风建设,取得了重大成就,党风政风为之一新,但是也要看到“形式主义、官僚主义在一些地方和部门依然积习难改,已成为阻碍党中央重大决策部署贯彻落实的严重问题”。聚焦“带头弘扬党的光荣传统和优良作风,让群众切身感受到新变化新气象”的目标,习近平总书记对中央和国家机关提出了三点要求:持续深化纠“四风”工作,特别是要力戒形式主义、官僚主义;大力弘扬密切联系群众的优良作风;坚持严字当头,把纪律挺在前面。他还结合当前实际,作出了极富现实针对性的部署和要求。比如,为基层松绑减负,树立正确政绩观,大兴调查研究之风,坚持“对上负责和对下负责的统一、让党中央放心和让人民群众满意的统一、为了群众和依靠群众的统一”,注重“正上梁”,把纪律的螺丝拧得紧而又紧,加强党风廉政建设,等等。
在这篇重要讲话中,习近平总书记特别强调,必须正确处理干净和担当的关系,决不能把反腐败当成不担当、不作为的借口。不可否认,现实中确实存在一些人把干净与担当割裂开来的现象,有的干部甚至有“现在要求严,我不贪不占就行了”的想法。清人纪晓岚在《阅微草堂笔记》中曾讲过这样一个故事:一位官员去世后碰上阎王爷,很是盛气凌人,自称“所至但饮一杯水,今无愧鬼神”。阎王爷讥道:“植木偶于堂,并水不饮,不更胜公乎?”的确,如果不贪不占即为好官,那还不如一个木偶,人家连水也不喝。清廉不是不作为的挡箭牌,为官者无功即是过,封建官吏都有这样的认识,中央和国家机关的干部理应有更高的境界和追求。
习近平总书记还入木三分、穷形尽相地给昏官、懒官、庸官、贪官画了像:昏官就是政治麻木、办事糊涂,懒官就是饱食终日、无所用心,庸官就是推诿扯皮、不思进取,贪官就是以权谋私、蜕化变质。说一千道一万,就是告诫全体党员、干部,只有做到自身正、自身净、自身硬,才能确保既想干事、能干事,又干成事、不出事,不断锤炼忠诚干净担当的政治品格,切实担负起党和人民赋予的神圣职责。
推进中央和国家机关党的建设高质量发展
知之愈明,行之愈笃。抓好新时代中央和国家机关党的建设,必须深入分析和把握特点规律,以改革创新的精神和求真务实的作风推动习近平总书记重要讲话精神落地生根,使各项工作更好体现时代性、把握规律性、富于创造性。
党的十八大以来,中央和国家机关各部门把定点扶贫工作作为重大政治任务,尽锐出战,担当作为,为打赢脱贫攻坚战作出了贡献。2019年8月16日至21日,由中央和国家机关工委主办的“不忘初心、牢记使命——中央和国家机关定点扶贫工作成果展”在京展出。
在这篇重要讲话中,习近平总书记深入总结党的十八大以来中央和国家机关党的建设的丰富实践,科学归纳了“六个只有”的重要经验:只有坚持和加强党的全面领导,坚持党要管党、全面从严治党,以党的政治建设为统领,才能永葆中央和国家机关作为政治机关的鲜明本色;只有坚持以习近平新时代中国特色社会主义思想为指导,高举思想旗帜、强化理论武装,机关党建工作才能始终确保正确方向;只有围绕中心、建设队伍、服务群众,推动党建和业务深度融合,机关党建工作才能找准定位;只有持之以恒抓基层、打基础,发挥基层党组织战斗堡垒作用和党员先锋模范作用,机关党建工作才能落地生根;只有与时俱进、改革创新,勇于探索实践、善于总结经验,机关党建工作才能不断提高质量、充满活力;只有全面落实党建责任制,坚持党组(党委)班子带头、以上率下、以机关带系统,机关党建工作才能形成强大合力。这些经验来之不易、弥足珍贵,必须结合新的实际坚持运用好、创新发展好。
如何进一步全面提高中央和国家机关党的建设质量?习近平总书记强调必须正确处理好“五大关系”:处理好共性和个性的关系,就要善于把全面从严治党理论转化为推动机关党建的思路和举措,重视总结提炼机关党建实践中的创新经验,不断上升为规律性认识,使其能够长久发挥作用。处理好党建和业务的关系,关键是找准结合点,坚持党建工作和业务工作一起谋划、一起部署、一起落实、一起检查,解决“两张皮”的老大难问题。处理好目标引领和问题导向的关系,既要在统筹谋划、顶层设计上下功夫,又要在补短板、强弱项上持续用力,像总书记要求的那样,瞄着问题去、对着问题改,直到问题彻底解决为止。处理好建章立制和落地见效的关系,既要搞好制度“供给侧结构性改革”,更要在制度执行上下功夫,从基本制度严起、从日常规范抓起,对制度执行不力、落实不好、问题突出的敢于亮黄牌、掏红牌。处理好继承和创新的关系,关键是顺应时代潮流,大力推进理念思路创新、方式手段创新、基层工作创新,创造性开展工作。
俗话说,火车跑得快,全凭车头带。加强和改进中央和国家机关党的建设,必须牢牢牵住责任制这个“牛鼻子”。习近平总书记特别点明了有的部门党建工作存在“沙滩流水不到头”、搞“高空作业”的问题。“沙滩流水不到头”原指潮水在沙滩上涌上来退回去的现象,引申到工作中,就是指一件事反反复复总是做不好,“三天打鱼,两天晒网”,不能持之以恒。究其原因,就在于主体责任没有落实到位。对此,习近平总书记提出了一系列要求:对各部门党组(党委)来说,要强化抓机关党建是本职、不抓机关党建是失职、抓不好机关党建是渎职的理念,坚持“书记抓、抓书记”;对领导班子成员和各级领导干部来说,要履行“一岗双责”,做到明责、履责、尽责;对机关党委来说,要聚焦主责主业,真正发挥职能作用;对党务干部来说,就要努力成为政治上的明白人、党建工作的内行人、干部职工的贴心人,打造一支高素质专业化的党务干部队伍。
加强和改进中央和国家机关党的建设责任重大、使命光荣。学习贯彻好习近平总书记重要讲话精神,把中央和国家机关建设成为让党中央放心、让人民群众满意的模范机关,必将为推进新时代党的建设新的伟大工程、实现“两个一百年”奋斗目标,提供浩浩不竭的澎湃动力!